院庆版
员工版
患者版
医院概况
简介
百年荣誉
医院文化
联系我们
历史沿革
领导班子
组织架构
班子成员
党的建设
廉政家园
党建工作
青年团员
职工之家
新闻动态
医院新闻
科室导航
省级临床重点专科
内科系列
外科系列
医技系列
知名专家
特贴专家
省内名医
教学科研
人才培养
科研项目
科研成果
相关政策
教学管理
下载专区
科研诚信
人力资源
职称评聘
人才招聘
便民服务
体检须知和流程
门诊各楼层示意图
门诊患者入院就诊流程
门诊专家出诊时间
门诊患者指南
青海省人民医院就诊车辆停车攻略
医疗保险
医保政策
患者须知
就医流程
护理之声
护理概况
护理动态
优质护理
健康科普
护理教育
天使之翼
财务专栏
下载专区
医院公告
当前位置:
首页
>
医院公告
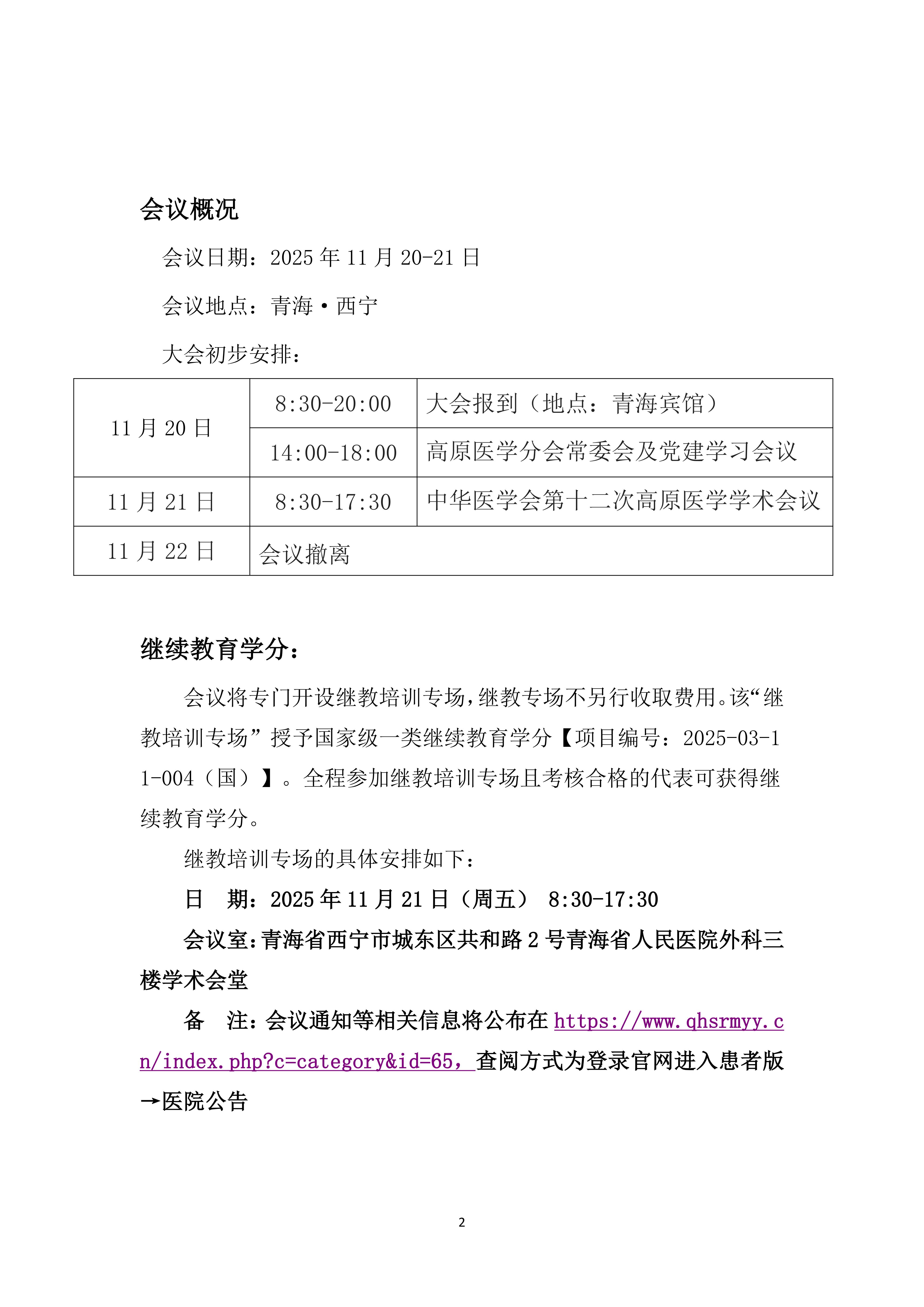
中华医学会第十二次高原医学学术会议会议通知
来源:创始人
发布时间:2025-11-19
阅读次数:
0
次
上一篇:
采购结果公告
下一篇:
CT室会议通知