青海省人民医院 院内议价采购公告
采购公告

采购要求
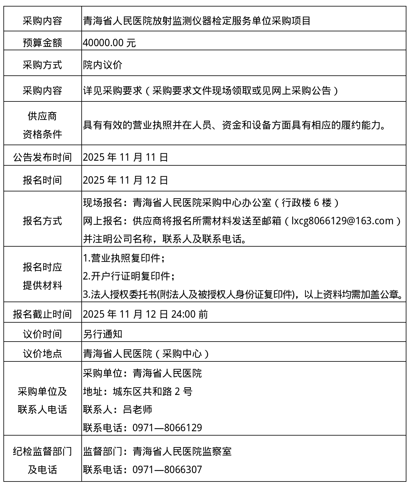
一、采购内容:青海省人民医院放射监测仪器检定服务单位采购项目
二、服务时间:指定时间
三、服务地点:指定地点
四、项目名称:放射监测仪器检定服务
五、预算价:40000.00元
六、服务要求及内容:
1.服务供应商须具备有效的《营业执照》。
2.合作的计量院需具备CMA(中国计量认证)或CNAS(国家认可实验室)资质。
3.检定项目需在计量院《授权证书》范围内。
4.严格按照附件1中《青海省人民医院2025年度放射防护设备检定清单》对我院6中13件设备完成检定,需10-15天完成检定/校准并出具检定/校准报告。
5.质量要求:检测数据真实有效,符合相关法律法规的要求。
6.合同签订时以实际发生费用为准,不得超出预算价。预算价。

七、付款方式:成交供应商所交付的服务按场次由医院方验收合格后,成交供应商提供全额发票并办理相关手续医院方按合同总额的100%支付合同价款。
八、响应文件制作要求:
(1)报价一览表。
(2)法定代表人证明书。
(3)法人授权委托书。
(4)相关资格证书。
(5)服务方案。
(6)响应文件两份并盖章。
(7)近三年类似业绩证明材料(以生效的合同或中标通知书为准)。
九、评分标准:10分制(报价4分,服务方案4分,业绩分2)
注:1.以最低报价(最终报价)为基准价,其价格分为满分。其他报价分统一按公式计算得分:投标报价得分=(评标基准价/报价)×价格权值(40%)×10(四舍五入后保留小数点后两位)。
2.提供的①服务方案②服务内容③服务承诺全部提供,服务方案合理、完整,完全满足项目需求的得4分;内容较完整,基本满足项目需求的得2.6-3.5分;部分满足的得0.5-2.5分,未提供的不得分。
3.提供自2022年5月以来的类似业绩证明材料(合同或中标通知书复印件)每提供1项得0.4分,满分为2分,不提供不得分。
十、采购结果公示:
1.采购人在确定成交供应商后3个工作日内,在青海省人民医院网站上公示成交结果,公示期结束后3个工作日内向成交供应商发出成交通知书。
2.成交通知书发出后,成交供应商无正当理由放弃成交项目的,依法承担法律责任。法律责任。